

Wind turbine design is the process of defining the form and configuration of a wind turbine to extract energy from the wind.[1] An installation consists of the systems needed to capture the wind's energy, point the turbine into the wind, convert mechanical rotation into electrical power, and other systems to start, stop, and control the turbine.
In 1919, German physicist Albert Betz showed that for a hypothetical ideal wind-energy extraction machine, the fundamental laws of conservation of mass and energy allowed no more than 16/27 (59.3%) of the wind's kinetic energy to be captured. This Betz' law limit can be approached by modern turbine designs which reach 70 to 80% of this theoretical limit.
In addition to the blades, design of a complete wind power system must also address the hub, controls, generator, supporting structure and foundation. Turbines must also be integrated into power grids.
Aerodynamics
Blade shape and dimension are determined by the aerodynamic performance required to efficiently extract energy, and by the strength required to resist forces on the blade.

The aerodynamics of a horizontal-axis wind turbine are not straightforward. The air flow at the blades is not the same as that away from the turbine. The way that energy is extracted from the air also causes air to be deflected by the turbine. Wind turbine aerodynamics at the rotor surface exhibit phenomena that are rarely seen in other aerodynamic fields.
Power control

Rotation speed must be controlled for efficient power generation and to keep the turbine components within speed and torque limits. The centrifugal force on the blades increases as the square of the rotation speed, which makes this structure sensitive to overspeed. Because power increases as the cube of the wind speed, turbines have must survive much higher wind loads (such as gusts of wind) than those loads from which they generate power.
A wind turbine must produce power over a range of wind speeds. The cut-in speed is around 3–4 m/s for most turbines, and cut-out at 25 m/s.[2] If the rated wind speed is exceeded the power has to be limited.
A control system involves three basic elements: sensors to measure process variables, actuators to manipulate energy capture and component loading, and control algorithms that apply information gathered by the sensors to coordinate the actuators.[3]
Any wind blowing above the survival speed damages the turbine. The survival speed of commercial wind turbines ranges from 40 m/s (144 km/h, 89 MPH) to 72 m/s (259 km/h, 161 MPH), typically around 60 m/s (216 km/h, 134 MPH). Some turbines can survive 80 metres per second (290 km/h; 180 mph).[4]
Stall
A stall on an airfoil occurs when air passes over it in such a way that the generation of lift rapidly decreases. Usually this is due to a high angle of attack (AOA), but can also result from dynamic effects. The blades of a fixed pitch turbine can be designed to stall in high wind speeds, slowing rotation.[5] This is a simple fail-safe mechanism to help prevent damage. However, other than systems with dynamically controlled pitch, it cannot produce a constant power output over a large range of wind speeds, which makes it less suitable for large scale, power grid applications.[6]
A fixed-speed HAWT (Horizontal Axis Wind Turbine) inherently increases its angle of attack at higher wind speed as the blades speed up. A natural strategy, then, is to allow the blade to stall when the wind speed increases. This technique was successfully used on many early HAWTs. However, the degree of blade pitch tended to increase noise levels.
Vortex generators may be used to control blade lift characteristics. VGs are placed on the airfoil to enhance the lift if they are placed on the lower (flatter) surface or limit the maximum lift if placed on the upper (higher camber) surface.[7]
Furling
Furling works by decreasing the angle of attack, which reduces drag and blade cross-section. One major problem is getting the blades to stall or furl quickly enough in a wind gust. A fully furled turbine blade, when stopped, faces the edge of the blade into the wind.
Loads can be reduced by making a structural system softer or more flexible.[3] This can be accomplished with downwind rotors or with curved blades that twist naturally to reduce angle of attack at higher wind speeds. These systems are nonlinear and couple the structure to the flow field - requiring design tools to evolve to model these nonlinearities.
Standard turbines all furl in high winds. Since furling requires acting against the torque on the blade, it requires some form of pitch angle control, which is achieved with a slewing drive. This drive precisely angles the blade while withstanding high torque loads. In addition, many turbines use hydraulic systems. These systems are usually spring-loaded, so that if hydraulic power fails, the blades automatically furl. Other turbines use an electric servomotor for every blade. They have a battery-reserve in case of grid failure. Small wind turbines (under 50 kW) with variable-pitching generally use systems operated by centrifugal force, either by flyweights or geometric design, and avoid electric or hydraulic controls.
Fundamental gaps exist in pitch control, limiting the reduction of energy costs, according to a report funded by the Atkinson Center for a Sustainable Future. Load reduction is currently focused on full-span blade pitch control, since individual pitch motors are the actuators on commercial turbines. Significant load mitigation has been demonstrated in simulations for blades, tower, and drive train. However, further research is needed to increase energy capture and mitigate fatigue loads.
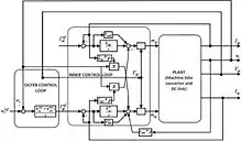
A control technique applied to the pitch angle is done by comparing the power output with the power value at the rated engine speed (power reference, Ps reference). Pitch control is done with PI controller. In order to adjust pitch rapidly enough, the actuator uses the time constant Tservo, an integrator and limiters. The pitch angle remains from 0° to 30° with a change rate of 10°/second.

As in the figure at the right, the reference pitch angle is compared with the actual pitch angle b and then the difference is corrected by the actuator. The reference pitch angle, which comes from the PI controller, goes through a limiter. Restrictions are important to maintain the pitch angle in real terms. Limiting the change rate is especially important during network faults. The importance is due to the fact that the controller decides how quickly it can reduce the aerodynamic energy to avoid acceleration during errors.[3]
Other controls
Generator torque
Modern large wind turbines operate at variable speeds. When wind speed falls below the turbine's rated speed, generator torque is used to control the rotor speed to capture as much power as possible. The most power is captured when the tip speed ratio is held constant at its optimum value (typically between 6 and 7). This means that rotor speed increases proportional to wind speed. The difference between the aerodynamic torque captured by the blades and the applied generator torque controls the rotor speed. If the generator torque is lower, the rotor accelerates, and if the generator torque is higher, the rotor slows. Below rated wind speed, the generator torque control is active while the blade pitch is typically held at the constant angle that captures the most power, fairly flat to the wind. Above rated wind speed, the generator torque is typically held constant while the blade pitch is adjusted accordingly.
One technique to control a permanent magnet synchronous motor is field-oriented control. Field-oriented control is a closed loop strategy composed of two current controllers (an inner loop and cascading outer loop) necessary for controlling the torque, and one speed controller.
Constant torque angle control
In this control strategy the d axis current is kept at zero, while the vector current aligns with the q axis in order to maintain the torque angle at 90o. This is a common control strategy because only the Iqs current must be controlled. The torque equation of the generator is a linear equation dependent only on the Iqs current.
So, the electromagnetic torque for Ids = 0 (we can achieve that with the d-axis controller) is now:

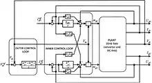
Thus, the complete system of the machine side converter and the cascaded PI controller loops is given by the figure. The control inputs are the duty rations mds and mqs, of the PWM-regulated converter. It displays the control scheme for the wind turbine in the machine side and simultaneously how the Ids to zero (the torque equation is linear).
Yawing
Large turbines are typically actively controlled to face the wind direction measured by a wind vane situated on the back of the nacelle. By minimizing the yaw angle (the misalignment between wind and turbine pointing direction), power output is maximized and non-symmetrical loads minimized. However, since wind direction varies, the turbine does not strictly follow the wind and experiences a small yaw angle on average. The power output losses can be approximated to fall with (cos(yaw angle))3. Particularly at low-to-medium wind speeds, yawing can significantly reduce output, with wind common variations reaching 30°. At high wind speeds, wind direction is less variable.
Electrical braking

Braking a small turbine can be done by dumping energy from the generator into a resistor bank, converting kinetic energy into heat. This method is useful if the kinetic load on the generator is suddenly reduced or is too small to keep the turbine speed within its allowed limit.
Cyclically braking slows the blades, which increases the stalling effect and reducing efficiency. Rotation can be kept at a safe speed in faster winds while maintaining (nominal) power output. This method is usually not applied on large, grid-connected wind turbines.
Mechanical braking
A mechanical drum brake or disc brake stops rotation in emergency situations such as extreme gust events. The brake is a secondary means to hold the turbine at rest for maintenance, with a rotor lock system as primary means. Such brakes are usually applied only after blade furling and electromagnetic braking have reduced the turbine speed because mechanical brakes can ignite a fire inside the nacelle if used at full speed. Turbine load increases if the brake is applied at rated RPM.
Turbine size

Turbines come in size classes. The smallest, with power less than 10 kW are used in homes, farms and remote applications whereas intermediate wind turbines (10-250 kW ) are useful for village power, hybrid systems and distributed power. The world's largest wind turbine as of 2021 was Vestas' V236-15.0 MW turbine. The new design's blades offer the largest swept area in the world with three 115.5 metres (379 ft) blades giving a rotor diameter of 236 metres (774 ft). Ming Yang in China have announced a larger 16 MW design.[8][9]

For a given wind speed, turbine mass is approximately proportional to the cube of its blade-length. Wind power intercepted is proportional to the square of blade-length.[10] The maximum blade-length of a turbine is limited by strength, stiffness, and transport considerations.
Labor and maintenance costs increase slower than turbine size, so to minimize costs, wind farm turbines are basically limited by the strength of materials, and siting requirements.
Low temperature
Utility-scale wind turbine generators have minimum temperature operating limits that apply in areas with temperatures below −20 °C (−4 °F). Turbines must be protected from ice accumulation that can make anemometer readings inaccurate and which, in certain turbine control designs, can cause high structure loads and damage. Some turbine manufacturers offer low-temperature packages at extra cost, which include internal heaters, different lubricants, and different alloys for structural elements. If low-temperatures are combined with a low-wind condition, the turbine requires an external supply of power, equivalent to a few percent of its rated output, for internal heating. For example, the St. Leon Wind Farm in Manitoba, Canada, has a total rating of 99 MW and is estimated to need up to 3 MW (around 3% of capacity) of station service power a few days a year for temperatures down to −30 °C (−22 °F).
Nacelle
The nacelle houses the gearbox and generator connecting the tower and rotor. Sensors detect the wind speed and direction, and motors turn the nacelle into the wind to maximize output.
Gearbox
In conventional wind turbines, the blades spin a shaft that is connected through a gearbox to the generator. The gearbox converts the turning speed of the blades (15 to 20 RPM for a one-megawatt turbine) into the 1,800 (750-3600) RPM that the generator needs to generate electricity.[11] Gearboxes are one of the more expensive components for installing and maintaining wind turbines. Analysts from GlobalData estimate that the gearbox market grew from $3.2bn in 2006 to $6.9bn in 2011. The market leader for Gearbox production was Winergy in 2011.[12] The use of magnetic gearboxes has been explored as a way of reducing maintenance costs.[13]
Generator

For large horizontal axis wind turbines (HAWT), the generator[14] is mounted in a nacelle at the top of a tower, behind the rotor hub. Older wind turbines generate electricity through asynchronous machines directly connected to the grid. The gearbox reduces generator cost and weight. Commercial generators have a rotor carrying a winding so that a rotating magnetic field is produced inside a set of windings called the stator. While the rotating winding consumes a fraction of a percent of the generator output, adjustment of the field current allows good control over the output voltage.
The rotor's varying output frequency and voltage can be matched to the fixed values of the grid using multiple technologies such as doubly fed induction generators or full-effect converters which converts the variable frequency current to DC and then back to AC using inverters. Although such alternatives require costly equipment and cost power, the turbine can capture a significantly larger fraction of the wind energy. Most are Low Voltage 660 Volt, but some offshore turbines (several MW) are 3.3 kV Medium Voltage.[15]
In some cases, especially when offshore, a large collector transformer converts the wind farm's medium-voltage AC grid to DC and transmits the energy through a power cable to an onshore HVDC converter station.
Hydraulic
Hydraulic wind turbines perform the frequency and torque adjustments of gearboxes via a pressurized hydraulic fluid. Typically, the action of the turbine pressurizes the fluid with a hydraulic pump at the nacelle. Meanwhile, components on the ground can transform this pressure into energy, and recirculate the working fluid. Typically, the working fluid used in this kind of hydrostatic transmission is oil, which serves as a lubricant, reducing losses due to friction in the hydraulic units and allowing for a broad range of operating temperatures. However, other concepts are currently under study, which involve using water as the working fluid because it is abundant and eco-friendly.[16]
Hydraulic turbines provide benefits to both operation and capital costs. They can use hydraulic units with variable displacement to have a continuously variable transmission that adapts in real time. This decouples generator speed to rotor speed, avoiding stalling and allowing for operating the turbine at an optimum speed and torque.[17] This built-in transmission is how these hydraulic systems avoid the need for a conventional gearbox. Furthermore, hydraulic instead of mechanical power conversion introduces a damping effect on rotation fluctuations, reducing fatigue of the drivetrain and improving turbine structural integrity. Additionally, using a pressurized fluid instead of mechanical components allows for the electrical conversion to occur on the ground instead of the nacelle: this reduces maintenance difficulty, and reduces weight and center of gravity of the turbine.[18] Studies estimate that these benefits may yield to a 3.9-18.9% reduction in the levelized cost of power for offshore wind turbines.[19]
Some years ago, Mitsubishi, through its branch Artemis, deployed the Sea Angel, a unique hydraulic wind turbine at the utility scale. The Digital Displacement technology underwent trials on the Sea Angel, a wind turbine rated at 7 MW. This design is capable of adjusting the displacement of the central unit in response to erratic wind velocities, thereby maintaining the optimal efficiency of the system.[20] Still, these systems are newer and in earlier stages of commercialization compared to conventional gearboxes.[21]
Gearless
Gearless wind turbines (also called direct drive) eliminate the gearbox. Instead, the rotor shaft is attached directly to the generator, which spins at the same speed as the blades.
Advantages of permanent magnet direct drive generators (PMDD) over geared generators include increased efficiency, reduced noise, longer lifetime, high torque at low rpm, faster and precise positioning, and drive stiffness. PMDD generators "eliminate the gear-speed increaser, which is susceptible to significant accumulated fatigue torque loading, related reliability issues, and maintenance costs."[22]
To make up for a direct drive generator's slower rotation rate, the diameter of the generator's rotor is increased so that it can contain more magnets to create the required frequency and power. Gearless wind turbines are often heavier than geared wind turbines. An EU study showed that gearbox reliability is not the main problem in wind turbines. The reliability of direct drive turbines offshore is still not known, given the small sample size.
Experts from Technical University of Denmark estimate that a geared generator with permanent magnets may require 25 kg/MW of the rare-earth element neodymium, while a gearless may use 250 kg/MW.[23]
In December 2011, the US Department of Energy announced a critical shortage of rare-earth elements such as neodymium.[24] China produces more than 95%[24]: 9 of rare-earth elements, while Hitachi holds more than 600 patents covering neodymium magnets.[24]: 56 Direct-drive turbines require 600 kg of permanent magnet material per megawatt, which translates to several hundred kilograms of rare-earth content per megawatt,[24]: 20 as neodymium content is estimated to be 31% of magnet weight. Hybrid drivetrains (intermediate between direct drive and traditional geared) use significantly less rare-earth materials. While permanent magnet wind turbines only account for about 5% of the market outside of China, their market share inside of China is estimated at 25% or higher.[24]: 20 In 2011, demand for neodymium in wind turbines was estimated to be 1/5 of that in electric vehicles.[24]: 91
Blades
Blade design

The ratio between the blade speed and the wind speed is called tip-speed ratio. High efficiency 3-blade-turbines have tip speed/wind speed ratios of 6 to 7. Wind turbines spin at varying speeds (a consequence of their generator design). Use of aluminum and composite materials has contributed to low rotational inertia, which means that newer wind turbines can accelerate quickly if the winds pick up, keeping the tip speed ratio more nearly constant. Operating closer to their optimal tip speed ratio during energetic gusts of wind allows wind turbines to improve energy capture from sudden gusts.
Noise increases with tip speed. To increase tip speed without increasing noise would reduce torque into the gearbox and generator, reducing structural loads, thereby reducing cost.[3] The noise reduction is linked to the detailed blade aerodynamics, especially factors that reduce abrupt stalling. The inability to predict stall restricts the use of aggressive aerodynamics.[3] Some blades (mostly on Enercon) have a winglet to increase performance and reduce noise.[25]
A blade can have a lift-to-drag ratio of 120,[26] compared to 70 for a sailplane and 15 for an airliner.[27]
The hub

In simple designs, the blades are directly bolted to the hub and are unable to pitch, which leads to aerodynamic stall above certain windspeeds. In more sophisticated designs, they are bolted to the pitch bearing, which adjusts their angle of attack with the help of a pitch system according to the wind speed.[28] Pitch control is performed by hydraulic or electric systems (battery or ultracapacitor).[29] The pitch bearing is bolted to the hub. The hub is fixed to the rotor shaft which drives the generator directly or through a gearbox.
Blade count


The number of blades is selected for aerodynamic efficiency, component costs, and system reliability. Noise emissions are affected by the location of the blades upwind or downwind of the tower and the rotor speed. Given that the noise emissions from the blades' trailing edges and tips vary by the 5th power of blade speed, a small increase in tip speed dramatically increases noise.
Wind turbines almost universally use either two or three blades. However, patents present designs with additional blades, such as Chan Shin's multi-unit rotor blade system.[30] Aerodynamic efficiency increases with number of blades but with diminishing return. Increasing from one to two yields a six percent increase, while going from two to three yields an additional three percent.[31] Further increasing the blade count yields minimal improvements and sacrifices too much in blade stiffness as the blades become thinner.
Theoretically, an infinite number of blades of zero width is the most efficient, operating at a high value of the tip speed ratio, but this is not practical.[32]
Component costs affected by blade count are primarily for materials and manufacturing of the turbine rotor and drive train.[33] Generally, the lower the number of blades, the lower the material and manufacturing costs. In addition, fewer blades allow higher rotational speed. Blade stiffness requirements to avoid tower interference limit blade thickness, but only when the blades are upwind of the tower; deflection in a downwind machine increases tower clearance. Fewer blades with higher rotational speeds reduce peak torque in the drive train, resulting in lower gearbox and generator costs.
System reliability is affected by blade count primarily through the dynamic loading of the rotor into the drive train and tower systems. While aligning the wind turbine to changes in wind direction (yawing), each blade experiences a cyclic load at its root end depending on blade position. However, these cyclic loads when combined at the drive train shaft are symmetrically balanced for three blades, yielding smoother operation during yaw. One or two blade turbines can use a pivoting teetered hub to nearly eliminate the cyclic loads into the drive shaft and system during yawing. In 2012, a Chinese 3.6 MW two-blade turbine was tested in Denmark.[34]
Aesthetics are a factor in that the three-bladed rotor rates more pleasing to look at than a one- or two-bladed rotor.
Blade materials

In general, materials should meet the following criteria:
- wide availability and easy processing to reduce cost and maintenance
- low weight or density to reduce gravitational forces
- high strength to withstand wind and gravitational loading
- high fatigue resistance to withstand cyclic loading
- high stiffness to ensure stability of the optimal shape and orientation of the blade and clearance with the tower
- high fracture toughness
- the ability to withstand environmental impacts such as lightning strikes, humidity, and temperature[35]
Metals are undesirable because of their vulnerability to fatigue. Ceramics have low fracture toughness, resulting in early blade failure. Traditional polymers are not stiff enough to be useful, and wood has problems with repeatability, especially considering the blade length. That leaves fiber-reinforced composites, which have high strength and stiffness and low density.
Wood and canvas sails were used on early windmills due to their low price, availability, and ease of manufacture. Smaller blades can be made from light metals such as aluminium. These materials, however, require frequent maintenance. Wood and canvas construction limits the airfoil shape to a flat plate, which has a relatively high ratio of drag to force captured(low aerodynamic efficiency) compared to solid airfoils. Construction of solid airfoil designs requires inflexible materials such as metals or composites. Some blades incorporate lightning conductors.
Increasing blade length pushed power generation from the single megawatt range to upwards of 10 megawatts. A larger area effectively increases tip-speed ratio at a given wind speed, thus increasing its energy extraction.[36] Software such as HyperSizer (originally developed for spacecraft design) can be used to improve blade design.[37][38]
As of 2015 the rotor diameters of onshore wind turbine blades reached 130 meters,[39] while the diameter of offshore turbines reached 170 meters.[40] In 2001, an estimated 50 million kilograms of fiberglass laminate were used in wind turbine blades.[41]
An important goal is to control blade weight. Since blade mass scales as the cube of the turbine radius, gravity loading constrains systems with larger blades.[42] Gravitational loads include axial and tensile/ compressive loads (top/bottom of rotation) as well as bending (lateral positions). The magnitude of these loads fluctuates cyclically and the edgewise moments (see below) are reversed every 180° of rotation. Typical rotor speeds and design life are ~10 and 20 years, respectively, with the number of lifetime revolutions on the order of 10^8. Considering wind, it is expected that turbine blades go through ~10^9 loading cycles.
Wind is another source of rotor blade loading. Lift causes bending in the flatwise direction (out of rotor plane) while airflow around the blade cause edgewise bending (in the rotor plane). Flaps bending involves tension on the pressure (upwind) side and compression on the suction (downwind) side. Edgewise bending involves tension on the leading edge and compression on the trailing edge.
Wind loads are cyclical because of natural variability in wind speed and wind shear (higher speeds at top of rotation).
Failure in ultimate loading of wind-turbine rotor blades exposed to wind and gravity loading is a failure mode that needs to be considered when the rotor blades are designed. The wind speed that causes bending of the rotor blades exhibits a natural variability, and so does the stress response in the rotor blades. Also, the resistance of the rotor blades, in terms of their tensile strengths, exhibits a natural variability.[43] Given the increasing size of production wind turbines, blade failures are increasingly relevant when assessing public safety risks from wind turbines. The most common failure is the loss of a blade or part thereof.[44] This has to be considered in the design.
In light of these failure modes and increasingly larger blade systems, researchers seek cost-effective materials with higher strength-to-mass ratios.[35]
Polymer
The majority of commercialized wind turbine blades are made from fiber-reinforced polymers (FRPs), which are composites consisting of a polymer matrix and fibers. The long fibers provide longitudinal stiffness and strength, and the matrix provides fracture toughness, delamination strength, out-of-plane strength, and stiffness.[35] Material indices based on maximizing power efficiency, high fracture toughness, fatigue resistance, and thermal stability are highest for glass and carbon fiber reinforced plastics (GFRPs and CFRPs).[45]
In turbine blades, matrices such as thermosets or thermoplastics are used; as of 2017, thermosets are more common.[46] These allow for the fibers to be bound together and add toughness. Thermosets make up 80% of the market, as they have lower viscosity, and also allow for low temperature cure, both features contributing to ease of processing during manufacture. Thermoplastics offer recyclability that the thermosets do not, however their processing temperature and viscosity are much higher, limiting the product size and consistency, which are both important for large blades. Fracture toughness is higher for thermoplastics, but the fatigue behavior is worse.[47]
Manufacturing blades in the 40 to 50-metre range involves proven fiberglass composite fabrication techniques. Manufacturers such as Nordex SE and GE Wind use an infusion process. Other manufacturers vary this technique, some including carbon and wood with fiberglass in an epoxy matrix. Other options include pre-impregnated ("prepreg") fiberglass and vacuum-assisted resin transfer moulding. Each of these options uses a glass-fiber reinforced polymer composite constructed with differing complexity. Perhaps the largest issue with open-mould, wet systems is the emissions associated with the volatile organic compounds ("VOCs") released. Preimpregnated materials and resin infusion techniques contain all VOCs, however these contained processes have their challenges, because the production of thick laminates necessary for structural components becomes more difficult. In particular, the preform resin permeability dictates the maximum laminate thickness; also, bleeding is required to eliminate voids and ensure proper resin distribution.[41] One solution to resin distribution is to use partially impregnated fiberglass. During evacuation, the dry fabric provides a path for airflow and, once heat and pressure are applied, the resin may flow into the dry region, resulting in an evenly impregnated laminate structure.[41]
Epoxy
Epoxy-based composites have environmental, production, and cost advantages over other resin systems. Epoxies also allow shorter cure cycles, increased durability, and improved surface finish. Prepreg operations further reduce processing time over wet lay-up systems. As turbine blades passed 60 metres, infusion techniques became more prevalent, because traditional resin transfer moulding injection times are too long compared to resin set-up time, limiting laminate thickness. Injection forces resin through a thicker ply stack, thus depositing the resin in the laminate structure before gelation occurs. Specialized epoxy resins have been developed to customize lifetimes and viscosity.[49]
Carbon fiber-reinforced load-bearing spars can reduce weight and increase stiffness. Using carbon fibers in 60-metre turbine blades is estimated to reduce total blade mass by 38% and decrease cost by 14% compared to 100% fiberglass. Carbon fibers have the added benefit of reducing the thickness of fiberglass laminate sections, further addressing the problems associated with resin wetting of thick lay-up sections. Wind turbines benefit from the trend of decreasing carbon fiber costs.[41]
Although glass and carbon fibers have many optimal qualities, their downsides include the fact that high filler fraction (10-70 wt%) causes increased density as well as microscopic defects and voids that can lead to premature failure.[35]
Carbon nanotubes
Carbon nanotubes (CNTs) can reinforce polymer-based nanocomposites. CNTs can be grown or deposited on the fibers or added into polymer resins as a matrix for FRP structures. Using nanoscale CNTs as filler instead of traditional microscale filler (such as glass or carbon fibers) results in CNT/polymer nanocomposites, for which the properties can be changed significantly at low filler contents (typically < 5 wt%). They have low density and improve the elastic modulus, strength, and fracture toughness of the polymer matrix. The addition of CNTs to the matrix also reduces the propagation of interlaminar cracks.[35]
Research on a low-cost carbon fiber (LCCF) at Oak Ridge National Laboratory gained attention in 2020, because it can mitigate the structural damage from lightning strikes.[50] On glass fiber wind turbines, lightning strike protection (LSP) is usually added on top, but this is effectively deadweight in terms of structural contribution. Using conductive carbon fiber can avoid adding this extra weight.
Research
Some polymer composites feature self-healing properties.[51] Since the blades of the turbine form cracks from fatigue due to repetitive cyclic stresses, self-healing polymers are attractive for this application, because they can improve reliability and buffer various defects such as delamination. Embedding paraffin wax-coated copper wires in a fiber reinforced polymer creates a network of tubes. Using a catalyst, these tubes and dicyclopentadiene (DCPD) then react to form a thermosetting polymer, which repairs the cracks as they form in the material. As of 2019, this approach is not yet commercial.
Further improvement is possible through the use of carbon nanofibers (CNFs) in the blade coatings. A major problem in desert environments is erosion of the leading edges of blades by sand-laden wind, which increases roughness and decreases aerodynamic performance. The particle erosion resistance of fiber-reinforced polymers is poor when compared to metallic materials and elastomers. Replacing glass fiber with CNF on the composite surface greatly improves erosion resistance. CNFs provide good electrical conductivity (important for lightning strikes), high damping ratio, and good impact-friction resistance.[52][53]
For wind turbines, especially those offshore, or in wet environments, base surface erosion also occurs. For example, in cold climates, ice can build up on the blades and increase roughness. At high speeds, this same erosion impact can occur from rainwater. A useful coating must have good adhesion, temperature tolerance, weather tolerance (to resist erosion from salt, rain, sand, etc.), mechanical strength, ultraviolet light tolerance, and have anti-icing and flame retardant properties. Along with this, the coating should be cheap and environmentally friendly.[54]
Super hydrophobic surfaces (SHS) cause water droplets to bead, and roll off the blades.[55] SHS prevents ice formation, up to -25 C, as it changes the ice formation process.;[56] specifically, small ice islands form on SHS, as opposed to a large ice front. Further, due to the lowered surface area from the hydrophobic surface, aerodynamic forces on the blade allow these islands to glide off the blade, maintaining proper aerodynamics. SHS can be combined with heating elements to further prevent ice formation.
Lightning
Lightning damage over the course of a 25-year lifetime[57] goes from surface level scorching and cracking of the laminate material, to ruptures in the blade or full separation in the adhesives that hold the blade together.[57] It is most common to observe lightning strikes on the tips of the blades, especially in rainy weather due to embedded copper wiring.[58] The most common method countermeasure, especially in non-conducting blade materials like GFRPs and CFRPs, is to add lightning "arresters", which are metallic wires that ground the blade, skipping the blades and gearbox entirely.[58]
Blade repair
Wind turbine blades typically require repair after 2–5 years. Notable causes of blade damage comes from manufacturing defects, transportation, assembly, installation, lightning strikes, environmental wear, thermal cycling, leading edge erosion, or fatigue. Due to composite blade material and function, repair techniques found in aerospace applications often apply or provide a basis for basic repairs.[59]
Depending on the nature of the damage, the approach of blade repairs can vary. Erosion repair and protection includes coatings, tapes, or shields. Structural repairs require bonding or fastening new material to the damaged area.[60] Nonstructural matrix cracks and delaminations require fills and seals or resin injections. If ignored, minor cracks or delaminations can propagate and create structural damage.
Four zones have been identified with their respective repair needs:
- Zone 1- the blade's leading edge. Requires erosion or crack repair.
- Zone 2- close to the tip but behind the leading edge. Requires aeroelastic semi-structural repair.
- Zone 3- Middle area behind the leading edge. Requires erosion repair.
- Zone 4- Root and near root of the blade. Requires semi-structural or structural repairs
After the past few decades of rapid wind expansion across the globe, wind turbines are aging. This aging brings operation and maintenance(O&M) costs along with it, increasing as turbines approach their end of life. If damages to blades are not caught in time, power production and blade lifespan are decreased.[61] Estimates project that 20-25% of the total levelized cost per kWh produced stems from blade O&M alone.
Blade recycling
The Global Wind Energy Council (GWEC) predicted that wind energy will supply 28.5% of global energy by 2030.[62] This requires a newer and larger fleet of more efficient turbines and the corresponding decommissioning of older ones. Based on a European Wind Energy Association study, in 2010 between 110 and 140 kilotonnes of composites were consumed to manufacture blades.[63] The majority of the blade material ends up as waste, and requires recycling. As of 2020, most end-of-use blades are stored or sent to landfills rather than recycled.[64] Typically, glass-fiber-reinforced polymers (GFRPs) comprise around 70% of the laminate material in the blade. GFRPs are not combustible, and so hinder the incineration of combustible materials.[65] Therefore, conventional recycling methods are inappropriate. Depending on whether individual fibers are to be recovered, GFRP recycling may involve:
- Mechanical recycling: This method doesn't recover individual fibers. Initial processes involve shredding, crushing, or milling. The crushed pieces are then separated into fiber-rich and resin-rich fractions. These fractions are ultimately incorporated into new composites either as fillers or reinforcements.[66]
- Chemical processing/pyrolysis: Thermal decomposition of the composites recovers individual fibers. For pyrolysis, the material is heated up to 500 °C in an environment without oxygen, causing it to break down into lower-weight organic substances and gaseous products. The glass fibers generally lose 50% of their strength and can be downcycled for fiber reinforcement applications in paints or concrete.[67] This can recover up to approximately 19 MJ/kg[65] at relatively high cost. It requires mechanical pre-processing, similar to that involved in purely mechanical recycling.
- Direct structural recycling of composites: The general idea is to reuse the composite as is, without altering its chemical properties, which can be achieved especially for larger composite material parts by partitioning them into pieces that can be used directly in other applications.[68]
Start-up company Global Fiberglass Solutions claimed in 2020 that it had a method to process blades into pellets and fiber boards for use in flooring and walls. The company started producing samples at a plant in Sweetwater, Texas.[69]
Tower
Height
Wind velocities increase at higher altitudes due to surface aerodynamic drag (by land or water surfaces) and air viscosity. The variation in velocity with altitude, called wind shear, is most dramatic near the surface. Typically, the variation follows the wind profile power law, which predicts that wind speed rises proportionally to the seventh root of altitude. Doubling the altitude of a turbine, then, increases the expected wind speeds by 10% and the expected power by 34%. To avoid buckling, doubling the tower height generally requires doubling the tower diameter, increasing the amount of material by a factor of at least four.
During the night, or when the atmosphere becomes stable, wind speed close to the ground usually subsides whereas at turbine hub altitude it does not decrease that much or may even increase. As a result, the wind speed is higher and a turbine will produce more power than expected from the 1/7 power law: doubling the altitude may increase wind speed by 20% to 60%. A stable atmosphere is caused by radiative cooling of the surface and is common in a temperate climate: it usually occurs when there is a (partly) clear sky at night. When the (high altitude) wind is strong (a 10-meter wind speed higher than approximately 6 to 7 m/s) the stable atmosphere is disrupted because of friction turbulence and the atmosphere turns neutral. A daytime atmosphere is either neutral (no net radiation; usually with strong winds and heavy clouding) or unstable (rising air because of ground heating—by the sun). The 1/7 power law is a good approximation of the wind profile. Indiana was rated as having a wind capacity of 30,000 MW, but by raising the expected turbine height from 50 m to 70 m raised the wind capacity to 40,000 MW, and could be double that at 100 m.[70]
For HAWTs, tower heights approximately two to three times the blade length balance material costs of the tower against better utilisation of the more expensive active components.

Road restrictions make tower transport with a diameter of more than 4.3 m difficult. Swedish analyses showed that the bottom wing tip must be at least 30 m above the tree tops.[71] A 3 MW turbine may increase output from 5,000 MWh to 7,700 MWh per year by rising from 80 to 125 meters.[72] A tower profile made of connected shells rather than cylinders can have a larger diameter and still be transportable. A 100 m prototype tower with TC bolted 18 mm 'plank' shells at the wind turbine test center Høvsøre in Denmark was certified by Det Norske Veritas, with a Siemens nacelle. Shell elements can be shipped in standard 12 m shipping containers.[71][73][74]
As of 2003, typical modern wind turbine installations used 65 metres (213 ft) towers. Height is typically limited by the availability of cranes. This led to proposals for "partially self-erecting wind turbines" that, for a given available crane, allow taller towers that locate a turbine in stronger and steadier winds, and "self-erecting wind turbines" that could be installed without cranes.[75][76][77][78]
Materials
Currently, the majority of wind turbines are supported by conical tubular steel towers. These towers represent 30% – 65% of the turbine weight and therefore account for a large percentage of transport costs. The use of lighter tower materials could reduce the overall transport and construction cost, as long as stability is maintained.[79] Higher grade S500 steel costs 20%-25% more than S335 steel (standard structural steel), but it requires 30% less material because of its improved strength. Therefore, replacing wind turbine towers with S500 steel offer savings in weight and cost.[80]
Another disadvantage of conical steel towers is meeting the requirements of wind turbines taller than 90 meters. High performance concrete may increase tower height and increase lifetime. A hybrid of prestressed concrete and steel improves performance over standard tubular steel at tower heights of 120 meters.[81] Concrete also allows small precast sections to be assembled on site.[82] One downside of concrete towers is the higher CO
2 emissions during concrete production. However, the overall environmental impact should be positive if concrete towers can double the wind turbine lifetime.[83]
Wood is another alternative: a 100-metre tower supporting a 1.5 MW turbine operates in Germany. The wood tower shares the same transportation benefits of the segmented steel shell tower, but without the steel.[84][85] A 2 MW turbine on a wooden tower started operating in Sweden in 2023.[86]
Another approach is to form the tower on site via spiral welding rolled sheet steel. Towers of any height and diameter can be formed this way, eliminating restrictions driven by transport requirements. A factory can be built in one month. The developer claims 80% labor savings over conventional approaches.[87]
Grid connection
Grid-connected wind turbines, until the 1970s, were fixed-speed. As recently as 2003, nearly all grid-connected wind turbines operated at constant speed (synchronous generators) or within a few percent of constant speed (induction generators).[88][89] As of 2011, many turbines used fixed speed induction generators (FSIG).[90] By then, most newly connected turbines were variable speed.[90]
Early control systems were designed for peak power extraction, also called maximum power point tracking—they attempted to pull the maximum power from a given wind turbine under the current wind conditions. More recent systems deliberately pull less than maximum power in most circumstances, in order to provide other benefits, which include:
- Spinning reserves to produce more power when needed—such as when some other generator drops from the grid.
- Variable-speed turbines can transiently produce slightly more power than wind conditions support, by storing some energy as kinetic energy (accelerating during brief gusts of faster wind) and later converting that kinetic energy to electric energy (decelerating). either when more power is needed, or to compensate for variable windspeeds.[91][92]
- damping (electrical) subsynchronous resonances in the grid[93]
- damping (mechanical) tower resonances[94][95]
The generator produces alternating current (AC). The most common method in large modern turbines is to use a doubly fed induction generator directly connected to the grid. Some turbines drive an AC/AC converter—which converts the AC to direct current (DC) with a rectifier and then back to AC with an inverter—in order to match grid frequency and phase.
A useful technique to connect a PMSG to the grid is via a back-to-back converter. Control schemes can achieve unity power factor in the connection to the grid. In that way the wind turbine does not consume reactive power, which is the most common problem with turbines that use induction machines. This leads to a more stable power system. Moreover, with different control schemes a PMSG turbine can provide or consume reactive power. So, it can work as a dynamic capacitor/inductor bank to help with grid stability.

The diagram shows the control scheme for a unity power factor :
Reactive power regulation consists of one PI controller in order to achieve operation with unity power factor (i.e. Qgrid = 0 ). IdN has to be regulated to reach zero at steady-state (IdNref = 0).
The complete system of the grid side converter and the cascaded PI controller loops is displayed in the figure.
Construction
As wind turbine usage has increased, so have companies that assist in the planning and construction of wind turbines. Most often, turbine parts are shipped via sea or rail, and then via truck to the installation site. Due to the massive size of the components involved, companies usually need to obtain transportation permits and ensure that the chosen trucking route is free of potential obstacles such as overpasses, bridges, and narrow roads. Groups known as "reconnaissance teams" will scout the way up to a year in advance as they identify problematic roads, cut down trees, and relocate utility poles. Turbine blades continue to increase in size, sometimes necessitating brand new logistical plans, as previously used routes may not allow a larger blade. Specialized vehicles known as Schnabel trailers are custom-designed to load and transport turbine sections: tower sections can be loaded without a crane and the rear end of the trailer is steerable, allowing for easier maneuvering. Drivers must be specially trained.[96]
Foundations

Wind turbines, by their nature, are very tall, slender structures,[97] and this can cause a number of issues when the structural design of the foundations are considered. The foundations for a conventional engineering structure are designed mainly to transfer the vertical load (dead weight) to the ground, generally allowing comparatively unsophisticated arrangement to be used. However, in the case of wind turbines, the force of the wind's interaction with the rotor at the top of the tower creates a strong tendency to tip the wind turbine over. This loading regime causes large moment loads to be applied to the foundations of a wind turbine. As a result, considerable attention needs to be given when designing the footings to ensure that the foundation will resist this tipping tendency.[98]
One of the most common foundations for offshore wind turbines is the monopile, a single large-diameter (4 to 6 metres) tubular steel pile driven to a depth of 5-6 times the diameter of the pile into the seabed. The cohesion of the soil, and friction between the pile and the soil provide the necessary structural support for the wind turbine.[99]
In onshore turbines the most common type of foundation is a gravity foundation, where a large mass of concrete spread out over a large area is used to resist the turbine loads. Wind turbine size & type, wind conditions and soil conditions at the site are all determining factors in the design of the foundation.[100] Prestressed piles or rock anchors are alternative foundation designs that use much less concrete and steel.[101]
Costs
A wind turbine is a complex and integrated system. Structural elements comprise the majority of the weight and cost. All parts of the structure must be inexpensive, lightweight, durable, and manufacturable, surviving variable loading and environmental conditions. Turbine systems with fewer failures[104] require less maintenance, are lighter and last longer, reducing costs.
The major parts of a turbine divide as: tower 22%, blades 18%, gearbox 14%, generator 8%.[105][106]
Specification
Turbine design specifications contain a power curve and availability guarantee. The wind resource assessment makes it possible to calculate commercial viability.[1] Typical operating temperature range is −20 to 40 °C (−4 to 104 °F). In areas with extreme climate (like Inner Mongolia or Rajasthan) climate-specific versions are required.
Wind turbines can be designed and validated according to IEC 61400 standards.[107]
RDS-PP (Reference Designation System for Power Plants) is a standardized system used worldwide to create structured hierarchy of wind turbine components. This facilitates turbine maintenance and operation cost, and is used during all stages of a turbine creation.[108]
See also
References
- 1 2 "Efficiency and performance" (PDF). UK Department for Business, Enterprise & Regulatory Reform. Archived from the original (PDF) on 2009-02-05. Retrieved 2007-12-29.
- ↑ "Wind turbine power curves". Retrieved 18 March 2017.
- 1 2 3 4 5 Alan T. Zehnder & Zellman Warhaft (27 July 2011). "University Collaboration on Wind Energy" (PDF). Cornell University Atkinson Center for a Sustainable Future. Retrieved 22 August 2011.
- ↑ Weston, David (22 June 2017). "Vestas scales up to 4.2MW". Windpower Monthly. Retrieved 10 September 2017.
- ↑ "Wind Turbine Control Methods". www.ni.com. Retrieved 2021-04-15.
- ↑ "Pitch-regulated and Stall-regulated Wind Turbine". researchhubs.com. Retrieved 2021-04-15.
- ↑ Johnson, Scott J.; van Dam, C.P.; Berg, Dale E. (2008). "Active Load Control Techniques for Wind Turbines" (PDF). Sandia National Laboratory. Retrieved 13 September 2009.
- ↑ Ridden, Paul (2021-02-11). "Vestas reveals offshore turbine with world's largest sweep". New Atlas. Retrieved 2021-06-14.
- ↑ Baraniuk, Chris (15 October 2021). "Why giant turbines are pushing the limits of possibility". BBC News. Retrieved 25 October 2021.
- ↑ Sagrillo, Mick (2010). "SMALL TURBINE COLUMN" (PDF). Windletter. 29 (1). Archived from the original (PDF) on 26 April 2012. Retrieved 19 December 2011.
- ↑ "The Inside of a Wind Turbine". U.S. Department of Energy. Retrieved 2017-02-27.
- ↑ "The global wind energy market gears up for growth" Power Technology / GlobalData, 18 September 2013 . Accessed: 16 October 2013.
- ↑ "Could Magnetic Gears Make Wind Turbines Say Goodbye to Mechanical Gearboxes?". machinedesign.com. 2014-06-19.
- ↑ Navid Goudarzi (June 2013). "A Review on the Development of the Wind Turbine Generators across the World". International Journal of Dynamics and Control. Springer. 1 (2): 192–202. doi:10.1007/s40435-013-0016-y.
- ↑ Poynter, Chris (9 August 2021). "Crossing the power threshold for offshore wind turbines". Windpower Engineering & Development. Archived from the original on 15 August 2021.
- ↑ Mulders, S.; Diepeveen, N.; van Wingerden, J. W. (2018). "Control design and validation for the hydraulic DOT500 wind turbine". Universitätsbibliothek der RWTH Aachen: 29.
- ↑ Liu, Keyi; Chen, Wei; Chen, Gexin; Dai, Dandan; Ai, Chao; Zhang, Xinwang; Wang, Xin (2023). "Application and analysis of hydraulic wind power generation technology". Energy Strategy Reviews. Elsevier BV. 48: 101117. doi:10.1016/j.esr.2023.101117. ISSN 2211-467X. S2CID 259538774.
- ↑ Esquivel-Puentes, Helber Antonio; Vacca, Andrea; Pulletikurthi, Venkatesh; Doosttalab, Ali; Garcia-Bravo, Jose; Warsinger, David M.; Chamorro, Leonardo P.; Castillo, Luciano (2023). "On the design and power output response of hydraulic wind turbines". Energy Conversion and Management. Elsevier BV. 293: 117425. doi:10.1016/j.enconman.2023.117425. ISSN 0196-8904. S2CID 260996884.
- ↑ Roggenburg, Michael; Esquivel-Puentes, Helber A.; Vacca, Andrea; Bocanegra Evans, Humberto; Garcia-Bravo, Jose M.; Warsinger, David M.; Ivantysynova, Monika; Castillo, Luciano (2020). "Techno-economic analysis of a hydraulic transmission for floating offshore wind turbines". Renewable Energy. Elsevier BV. 153: 1194–1204. doi:10.1016/j.renene.2020.02.060. ISSN 0960-1481. S2CID 213894401.
- ↑ Umaya, M; Noguchi, T.; Uchida, M.; Shibata, M.; Kawai, Y.; Notomi, R. (2013). "Wind power generation-development status of offshore wind turbines". Mitsubishi Heavy Industries Technical Review. Mitsubishi. 50 (3): 29.
- ↑ Ji, Yunguang; Song, Hao; Xue, Zhanpu; Li, Ze; Tong, Mingda; Li, Hongtao (2023-06-14). "A Review of the Efficiency Improvement of Hydraulic Turbines in Energy Recovery". Processes. MDPI AG. 11 (6): 1815. doi:10.3390/pr11061815. ISSN 2227-9717.
- ↑ G. Bywaters, P. Mattila, D. Costin, J. Stowell, V. John, S. Hoskins, J. Lynch, T. Cole, A. Cate, C. Badger, and B. Freeman (October 2007). "Northern Power NW 1500 Direct-Drive Generator" (PDF). National Renewable Energy Laboratory. Subcontract Report NREL/SR-500-40177: iii.
{{cite journal}}
: CS1 maint: multiple names: authors list (link) - ↑ Wittrup, Sanne. PMs cause production problems Archived 2011-11-02 at the Wayback Machine English translation Ing.dk, 1 November 2011. Accessed: 1 November 2011.
- 1 2 3 4 5 6 Chu, Steven. Critical Materials Strategy United States Department of Energy, December 2011. Accessed: 23 December 2011.
- ↑ Hau, Erich. "Wind Turbines: Fundamentals, Technologies, Application, Economics" p142. Springer Science & Business Media, 26. feb. 2013. ISBN 3642271510
- ↑ Jamieson, Peter. Innovation in Wind Turbine Design sec11-1, John Wiley & Sons, 5 July 2011. Accessed: 26 February 2012. ISBN 1-119-97545-X
- ↑ Kroo, Ilan. NASA Green Aviation Summit Archived 2011-10-18 at the Wayback Machine p9, NASA, September 2010. Accessed: 26 February 2012.
- ↑ Burton, Tony; Jenkins, Nick; Sharpe, David; Bossanyi, Ervin (2011). Wind Energy Handbook, Second Edition - Burton - Wiley Online Library. doi:10.1002/9781119992714. ISBN 9781119992714.
- ↑ Söderbom, Johan (22 October 2020). "How ultra-capacitors are helping wind power generation realise its full potential". Energy Storage News. Archived from the original on 26 October 2020. Retrieved 26 October 2020.
it is estimated that nearly 30% of all wind turbines globally are installed with ultra-capacitor systems
- ↑ "Patent US5876181 - Multi-unit rotor blade system integrated wind turbine - Google Patents". Retrieved 2013-11-06.
- ↑ Eric Hau (ed), Wind Turbines Fundamentals, Technologies, Applications, Economics 2nd Edition, Springer 2006, ISBN 3-540-24240-6 page 121
- ↑ Hugh Piggott (1998). "CAT windpower course Blade design notes" (PDF).. Course notes from Scoraig Wind Electric, used in courses at the Centre for Alternative Technology.
- ↑ Duval, George (May 27, 2021). "How Much Do Wind Turbines Cost?". semprius.com. Retrieved June 10, 2021.
- ↑ Boel, Thomas (22 November 2012). "Two wings work". Ingeniøren. Retrieved 22 November 2012. Design Archived 2012-12-05 at the Wayback Machine
- 1 2 3 4 5 Ma, P.; Zhang, Y. (2014). "Perspectives of carbon nanotubes/polymer nanocomposites for wind blade materials. In". Renewable and Sustainable Energy Reviews. 30: 651–660. doi:10.1016/j.rser.2013.11.008.
- ↑ Zbigniew Lubosny (2003). Wind Turbine Operation in Electric Power Systems: Advanced Modeling (Power Systems). Berlin: Springer. ISBN 978-3-540-40340-1.
- ↑ "Materials and design methods look for the 100-m blade". Windpower Engineering. 10 May 2011. Retrieved 22 August 2011.
- ↑ Craig S. Collier (1 October 2010). "From Aircraft Wings to Wind Turbine Blades: NASA Software Comes Back to Earth with Green Energy Applications". NASA Tech Briefs. Retrieved 22 August 2011.
- ↑ Nordex secures first N131/3000 in Finland In: Windpower Monthly, Retrieved 22. February 2015.
- ↑ Weltgrößte Offshore-Turbine errichtet. In: Erneuerbare Energien. Das Magazin Retrieved 22. February 2015.
- 1 2 3 4 Griffin, Dayton A.; Ashwill, Thomas D. (2003). "Alternative Composite Materials for Megawatt-Scale Wind Turbine Blades: Design Considerations and Recommended Testing". Journal of Solar Energy Engineering. 125 (4): 515. doi:10.1115/1.1629750. OSTI 1111701.
- ↑ Ashwill, T; Laird D (January 2007). Concepts to Facilitate Very Large Blades (PDF). 45th AIAA Aerospace Sciences Meeting and Exhibit. AIAA-2007-0817.
- ↑ Ronold, K. O.; Larsen, G. C. (2000). "Reliability-based design of wind-turbine rotor blades against failure in ultimate loading". Engineering Structures. 22 (6): 565–574. Bibcode:2000EngSt..22..565R. doi:10.1016/s0141-0296(99)00014-0.
- ↑ Brouwer, SR; Al-Jibouri, SHS; Cardenas, IC; Halman, JIM (2018). "Towards analysing risks to public safety from wind turbines". Reliability Engineering and System Safety. 180: 77–87. doi:10.1016/j.ress.2018.07.010. S2CID 52278850.
- ↑ Bassyouni, M.; Gutub, S. A. (2013). "Materials selection strategy and surface treatment of polymer composites for wind turbine blades fabrication". Polymers & Polymer Composites. 21 (7): 463–471. doi:10.1177/096739111302100708. S2CID 139958916.
- ↑ Mishnaevsky, L.; Branner, K.; Beauson, J.; McGugan, M.; Sorensen, B. (2017). "Materials for Wind Turbine Blades: An Overview". Materials. 10 (11): 1285. Bibcode:2017Mate...10.1285M. doi:10.3390/ma10111285. PMC 5706232. PMID 29120396.
- ↑ Niissen, R.P.L. (2006). "Fatigue life prediction and strength degradation of wind turbine rotor blade composites".
{{cite journal}}
: Cite journal requires|journal=
(help) - ↑ "Aerodynamic and Performance Measurements on a SWT-2.3- 101 Wind Turbine" (PDF). WINDPOWER 2011. National Renewable Energy Laboratory. 22–25 May 2011. p. 1. Retrieved 14 October 2013.
- ↑ Christou, P (2007). "Advanced materials for turbine blade manufacture". Reinforced Plastics. 51 (4): 22. doi:10.1016/S0034-3617(07)70148-0.
- ↑ Surbhi, Vipin (14 September 2020). Low cost carbon fiber as potential lightning strike protection for wind turbine blades. American Society of Composites 2020. Texas.
- ↑ Shen, R.; Amano, R. S.; Lewinski, G.; Matt, A.K.K. (2019). "A New Vascular System Highly Efficient in the Storage and Transport of Healing Agent for Self-Healing Wind Turbine Blades". Journal of Energy Resources Technology. 141 (5). doi:10.1115/1.4042916. S2CID 117703641.
- ↑ Zhang, N.; Yang, F.; Guerra, D.; Shen, C.; Castro, J.; Lee, J. L. (2013). "Enhancing particle erosion resistance of glass-reinforced polymeric composites using carbon nanofiber-based nano paper coatings". Journal of Applied Polymer Science. 129 (4): 1875–1881. doi:10.1002/app.38899.
- ↑ Liang, F.; Tang, Y.; Gou, J.; Kapat, J. (2011). "Development of multifunctional nanocomposite coatings for wind turbine blades". Ceramic Transactions. Ceramic Transactions Series. 224: 325–336. doi:10.1002/9781118019467.ch32. ISBN 9781118019467.
- ↑ Tang, M.; Huang, L.; Wang, J.; Guan, D. (2019). "Research Progress of Blade Coatings in Wind Turbines". IOP Conference Series: Materials Science and Engineering. 542 (1): 012061. Bibcode:2019MS&E..542a2061T. doi:10.1088/1757-899X/542/1/012061.
- ↑ Gao, L.; Liu, Y.; Ma, L.; Hu, H. (2019). "A hybrid strategy combining minimized leading-edge electric-heating and superhydro-/ice-phobic surface coating for wind turbine icing mitigation". Renewable Energy. 140: 943–956. doi:10.1016/j.renene.2019.03.112. S2CID 116137675.
- ↑ Mangini, D.; Antonini, C.; Marengo, M.; Amirfazli, A. (2015). "Runback ice formation mechanism on hydrophilic and superhydrophobic surfaces". Cold Regions Science and Technology. 109: 53–60. Bibcode:2015CRST..109...53M. doi:10.1016/j.coldregions.2014.09.012. hdl:10281/222262.
- 1 2 Mishnaevsky, Leon; Branner, Kim; Petersen, Helga; Beauson, Justine; McGugan, Malcolm; Sørensen, Bent (9 November 2017). "Materials for Wind Turbine Blades: An Overview". Materials. 10 (11): 1285. Bibcode:2017Mate...10.1285M. doi:10.3390/ma10111285. PMC 5706232. PMID 29120396.
- 1 2 Dodd, Curtis W. (1983). How to Protect a Wind Turbine From Lightning. U.S. DEPARTMENT OF ENERGY Conservation and Renewable Energy Wind Energy Technology Division. pp. 91–97.
- ↑ Mishnaevsky, Leon (2019-09-01). "Repair of wind turbine blades: Review of methods and related computational mechanics problems". Renewable Energy. 140: 828–839. doi:10.1016/j.renene.2019.03.113. ISSN 0960-1481. S2CID 115999124.
- ↑ Mishnaevsky, Leon (January 2021). "Sustainable End-of-Life Management of Wind Turbine Blades: Overview of Current and Coming Solutions". Materials. 14 (5): 1124. Bibcode:2021Mate...14.1124M. doi:10.3390/ma14051124. ISSN 1996-1944. PMC 7957806. PMID 33673684.
- ↑ Du, Ying; Zhou, Shengxi; Jing, Xingjian; Peng, Yeping; Wu, Hongkun; Kwok, Ngaiming (2020-07-01). "Damage detection techniques for wind turbine blades: A review". Mechanical Systems and Signal Processing. 141: 106445. Bibcode:2020MSSP..14106445D. doi:10.1016/j.ymssp.2019.106445. ISSN 0888-3270. S2CID 209925117.
- ↑ "GLOBAL WIND ENERGY OUTLOOK 2008 | GWEC". www.gwec.net. Retrieved 2016-11-07.
- ↑ The European Wind Energy Association. "Research note outline on recycling wind turbines blades" (PDF).
- ↑ Gignac, James (2 November 2020). "Recycling Wind Turbine Blades". CleanTechnica. UCS. Archived from the original on 2 November 2020.
- 1 2 Duflou, Joost R.; Deng, Yelin; Acker, Karel Van; Dewulf, Wim (2012-04-01). "Do fiber-reinforced polymer composites provide environmentally benign alternatives? A life-cycle-assessment-based study". MRS Bulletin. 37 (4): 374–382. doi:10.1557/mrs.2012.33. ISSN 1938-1425.
- ↑ Pickering, S. J. (2006-08-01). "Recycling technologies for thermoset composite materials—current status". Composites Part A: Applied Science and Manufacturing. The 2nd International Conference: Advanced Polymer Composites for Structural Applications in Construction. 37 (8): 1206–1215. doi:10.1016/j.compositesa.2005.05.030.
- ↑ "Recycling of wind turbine blades - Appropedia: The sustainability wiki". www.appropedia.org. Retrieved 2016-11-08.
- ↑ Asmatulu, Eylem (February 2013). "Recycling of fiber-reinforced composites and direct structural composite recycling concept". Journal of Composite Materials. 48 (5): 13–14. doi:10.1177/0021998313476325. S2CID 136516595.
- ↑ Martin, Chris (February 5, 2020). "Wind Turbine Blades Can't Be Recycled, So They're Piling Up in Landfills". Bloomberg News. Retrieved June 10, 2021.
- ↑ "Indiana's Renewable Energy Resources". Indianacleanpower.org. 2013-08-07. Archived from the original on 2014-02-09. Retrieved 2013-11-06.
- 1 2 Emme, Svend. New type of wind turbine tower Archived 2012-04-26 at the Wayback Machine Metal Industry, 8 August 2011. Accessed: 10 December 2011.
- ↑ Wittrup, Sanne. Ny type vindmølletårn samles af lameller, Ingeniøren, 29. October 2011. Accessed: 12 May 2013.
- ↑ "The shell tower in brief Archived 2013-03-15 at the Wayback Machine". Andresen Towers. Retrieved: 13 November 2012.
- ↑ Lund, Morten. Robotter bag dansk succes med vindmølletårne, Ingeniøren, 12 May 2013. Accessed: 12 May 2013.
- ↑ "WindPACT Turbine Design: Scaling Studies Technical Area 3 -- Self-Erecting Tower and Nacelle Feasibility". 2001.
- ↑ R. D. Fredrickson. "A self-erecting method for wind turbines.". 2003.
- ↑ Nic Sharpley. "What's holding up tower technology?". 2013.
- ↑ "Self-Erecting Wind Turbine Designed for Remote Sites". 2002.
- ↑ Ancona, Dan; McVeigh, Jim (August 29, 2001). "Wind Turbine - Materials and Manufacturing Fact Sheet" (PDF). Princeton Energy Resources International, LLC. Retrieved June 10, 2021.
- ↑ "Steel Solutions in the Green Economy" (PDF). World Steel Association. 2012. Archived from the original (PDF) on February 8, 2015.
- ↑ Quilligan, Aidan; O'Connor, A.; Pakrashi, V. (2012). "Fragility analysis of steel and concrete wind turbine towers". Engineering Structures. 36: 270–282. Bibcode:2012EngSt..36..270Q. doi:10.1016/j.engstruct.2011.12.013. hdl:10197/10425.
- ↑ "Archived copy" (PDF). Archived from the original (PDF) on 2016-03-04. Retrieved 2015-10-22.
{{cite web}}
: CS1 maint: archived copy as title (link) - ↑ Levitan, Dave (May 16, 2013). "Too Tall for Steel: Engineers Look to Concrete to Take Wind Turbine Design to New Heights". IEEE Spectrum. Institute of Electrical and Electronics Engineers. Retrieved June 10, 2021.
- ↑ McGar, Justin. "Wind Power Revolution: The World's First Timber Turbine Archived 2012-11-16 at the Wayback Machine" Design Build Source, 13 November 2012. Retrieved: 13 November 2012.
- ↑ RICHARDSON, JAKE. "99% Natural Timber Tower for Wind Turbines" Clean Technica, 18 October 2012. Retrieved: 13 November 2012.
- ↑ Lewis, Michelle (28 December 2023). "The world's tallest wooden wind turbine is now online". Electrek.
- ↑ Blain, Loz (2023-02-27). "GE installs world's first spiral-welded wind turbine tower". New Atlas. Retrieved 2023-02-27.
- ↑ P. W. Carlin, A. S. Laxson, and E. B. Muljadi. "The History and State of the Art of Variable-Speed wind Turbine Technology". 2003. p. 130-131.
- ↑ Murthy, S.S.; Singh, B.; Goel, P.K.; Tiwari, S.K. (2007). "A Comparative Study of Fixed Speed and Variable Speed Wind Energy Conversion Systems Feeding the Grid". 2007 7th International Conference on Power Electronics and Drive Systems. pp. 736–743. doi:10.1109/PEDS.2007.4487785. ISBN 978-1-4244-0644-9. S2CID 22529780.
- 1 2 Caliao, Nolan D. (2011). "Dynamic modelling and control of fully rated converter wind turbines". Renewable Energy. 36 (8): 2287–2297. doi:10.1016/j.renene.2010.12.025.
- ↑ E. Muljadi and C.P. Butterfield. "Pitch-Controlled Variable-Speed Wind Turbine Generation". 1999.
- ↑ E. Muljadi, K. Pierce, and P. Migliore. "A Conservative Control Strategy for Variable-Speed Stall-Regulated Wind Turbines" Archived 2014-03-20 at the Wayback Machine. 2000.
- ↑ Ewais, A.M.; Liang, J.; Ekanayake, J.B.; Jenkins, N. (2012). "Influence of Fully Rated Converter-based wind turbines on SSR". IEEE PES Innovative Smart Grid Technologies. pp. 1–6. doi:10.1109/ISGT-Asia.2012.6303160. ISBN 978-1-4673-1220-2. S2CID 34726034.
- ↑ Mate Jelavić, Nedjeljko Perić, Ivan Petrović. "Damping of Wind Turbine Tower Oscillations through Rotor Speed Control". 2007.
- ↑ Rodríguez t, A.; Carcangiu, C. E.; Pineda, I.; Fischer, T.; Kuhnle, B.; Scheu, M.; Martin, M. (2011). "Wind Turbine Structural Damping Control for Tower Load Reduction". Civil Engineering Topics, Volume 4. Conference Proceedings of the Society for Experimental Mechanics Series. pp. 141–153. doi:10.1007/978-1-4419-9316-8_12. ISBN 978-1-4419-9315-1.
- ↑ Baker, Linda (August 27, 2019). "Shipping wind turbines is not a breeze". Freight Waves. Retrieved 29 August 2019.
- ↑ Lombardi, D. (2010). Long Term Performance of Mono-pile Supported Offshore Wind Turbines. Bristol: University of Bristol.
- ↑ Cox, J. A., & Jones, C. (2010). Long-Term Performance of Suction Caisson Supported Offshore Wind Turbines. Bristol: University of Bristol.
- ↑ Gavin, Kenneth; Craig, William (2018). Wind Turbine Foundations. London: ICE Publishing. pp. 3–24. ISBN 9780727763969.
- ↑ Ashlock, Jeramy; Schaefer, Verne. "FOUNDATIONS FOR WIND TURBINES" (PDF). Iowa State. Retrieved 21 August 2018.
- ↑ Zipp, Kathie (21 December 2011). "Prestressed ground anchors allow smaller foundations". Windpower Engineering & Development. Retrieved 25 October 2021.
- ↑ "Blade Dragon". State of Green. Retrieved 13 December 2012.
- ↑ R. Simonsen, Torben. "Liftra indstiller Blade Dragon". Archived from the original on 2013-02-03. Retrieved 13 December 2012.
- ↑ Budny, Rob. Bearing Failures Cause Serious Problems for Wind Turbines, but There Are Solutions | Machine Design Magazine, 26 June 2014.
- ↑ Jamieson, Peter. Innovation in Wind Turbine Design p155, John Wiley & Sons, 7 July 2011. Accessed: 26 February 2012. ISBN 0-470-69981-7
- ↑ Jamieson, Peter. Innovation in Wind Turbine Design sec9-1, John Wiley & Sons, 7 July 2011. Accessed: 26 February 2012. ISBN 1-119-97612-X
- ↑ International Standard IEC 61400-1, Third Edition International Electrotechnical Commission, August 2005. Accessed: 12 March 2011.
- ↑ "RDS-PP Designation Services". Keel Solution. Retrieved 2019-07-09.
Further reading
- Robert Gasch, Jochen Twele (ed.), Wind power plants. Fundamentals, design, construction and operation, Springer 2012 ISBN 978-3-642-22937-4.
- Paul Gipe, ed. (2004). Wind Power: Renewable Energy for Home, Farm, and Business (second ed.). Chelsea Green Publishing Company. ISBN 978-1-931498-14-2.
- Erich Hau, Wind turbines: fundamentals, technologies, application, economicsSpringer, 2013 ISBN 978-3-642-27150-2 (preview on Google Books)
- Siegfried Heier, Grid integration of wind energy conversion systems Wiley 2006, ISBN 978-0-470-86899-7.
- Peter Jamieson, Innovation in Wind Turbine Design. Wiley & Sons 2011, ISBN 978-0-470-69981-2
- David Spera (ed,) Wind Turbine Technology: Fundamental Concepts in Wind Turbine Engineering, Second Edition (2009), ASME Press, ISBN 9780791802601
- Alois Schaffarczyk (ed.), Understanding wind power technology, Wiley & Sons 2014, ISBN 978-1-118-64751-6.
- Wei Tong, ed. (2010). Wind Power Generation and Wind Turbine Design. WIT Press. ISBN 978-1-84564-205-1.
- Hermann-Josef Wagner, Jyotirmay Mathur, Introduction to wind energy systems. Basics, technology and operation. Springer 2013, ISBN 978-3-642-32975-3.
External links
